图形图像 2025-09-19 13:52:34 143.68M v3.25.1
yEd Graph Editor是一款强大新型的流程图绘制利器。它基于Java环境开发,能创建流程图、UML图表等多种图表,提供完整绘制功能,可摆脱Microsoft Office Visio。工作中,它能让图示比文字更具说服力。其模具丰富、工作流高效,虽界面和参数设定偏“技术流”,但对不想花大价钱又期待专业功能的用户,或是追求专业交互体验者,都是绝佳之选。
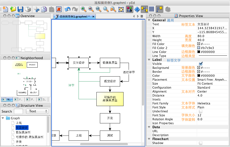
选中对象,左侧「参数视窗」显示可设置参数,可关闭其他面板扩大显示空间。参数分四类:通用(坐标、大小等)、标签文字(文本标签设定等)、ICON 图标、数据(URL 等)。流程图类别依对象而异,多为补充设置。通用设置中,填充颜色可设渐变,文本位置可自由移动,换行用「control + return」。
添加对象和连接线:点击画布添加默认对象,可双击设置默认形状;从模具面板拖拽其他形状,三指滑动添加连接线;选中连接线右键添加文字标签。
画布移动和缩放:双指上下推移缩放,按住 command 键三指移动画布;导航视窗更易控制;工具栏「导航模式」或「??K」可专门移动画布,但意义不大。
编辑修改模具:在模具面板右键「Convert to Document」,编辑对象后进入「Palette Manager」,新建分类,选中后「Adopt from Document」添加对象。
yEd 的软件界面
Ed 的软件界面说不上好看,中间是编辑区,左侧分别有几个服务于编辑的视窗,[导航视窗]、[相邻对象]、
[组织视窗] ,右侧是[模具]面板和[参数设置] 面板。
[导航视窗]用来调整编辑器显示的位置和缩放工作区域,结合工具栏的一系列放大镜图标一起来显示和聚售对象。
[相邻对象]是个动态视窗,当你选中某个对象时,视窗中会显示与这个对象相关联的其他对象。
[组织视窗]用来罗列对象和群组,在这里也可以快速的给对象修改命名。
右侧的[模具],提供了不少模具的选择,双击某个形状或线型后,形状会被蓝色高亮并锁定,此后你在画布中随处点击都能如同图章一样直接添加带连续编号的这个形状,而锁定的线型会被作为默认的连接线。
[参数设置],的部分看上去不那么友好,在这里可以为选中的对象设定位置、大小、填充颜色、线型、文本标签字体、大小、位置、颜色等等,如果你觉得窗口的位置太狭小,可以直接拖动设置视窗和模具并列来获得更多的显示空间。
工具栏中需要重点提到的几个图标:
通用,设置中填充颜色 (Fil Color) 有两,都设置就是新变色填充。文本位置Placement) 是个重要的参数,默认是 SmatFree,如果你想自由移动对象中的文本标签,可以由这里设置成Free,这样选中文本标签后你可以自由移动。对象中标签文本的换行可以按[control+return] 来实现
多动对象一般是息标直接拖移,精确控制位置可以在参教中调整X、Y 的坐标值,连线对象被选中时参教设置项会路有不同,多了线条起点和终点形状的设置,其他的基本一样
标签的定义
个对象上默认会有一个文本标签,通过右键菜单可以为一个对象添加多人标签Add Label ,图示中我们看到的姓名卡片上实际包合了3人标签,其中两人设置了[con Properties 。cn Properties 的具体设置中可以自定义图像的大小以及和文本之间的相对位置可以既有文本也有图像,也可以只有图像。
yEd 标签定义
在对象标签位置上双击来编辑标签,标签被选中后可以直接按 delete 键删除它或者移动它的位置,标签是否可以移动以及移动范围由参数面板中的[General] - [Placement] 的具体参数决定
数据流程图:含数据符号、处理符号、流线符号和特殊符号,以数据符号开始和结束。
程序流程图:包括处理符号、流线符号和特殊符号,表示操作顺序。
系统流程图:有数据符号、处理符号、流线符号和特殊符号,表示操作控制和数据流。
程序网络图:包含数据符号、处理符号、流线符号和特殊符号,表示程序激活路径和相互作用。
系统资源图:由数据符号、处理符号、流线符号和特殊符号组成,表示数据和处理单元配置。
技巧:圆角矩形表示开始和结束,矩形表示行动方案,菱形表示判断,平行四边形表示输入输出,箭头代表工作流方向。
注意事项:必须有开始和结束符号,只能有一个入口和一个出口,判断情形才可出现分支。
8.7分
500+人评价
请为应用评分:
评论内容需在5-200字之间~
0/200
