发布时间:2025-11-20 09:08:16
这城有良田何秀姑可是超有特色的稀有药师!她能在官府、宗府技能间灵活切换,罪状压制、灼伤增伤玩法多样。想搞清楚她的技能机制吗?想搭配出超强装备和阵容吗?不管是控场还是爆发玩法,这里都有实用思路,快来一起探索何秀姑的玩法奥秘!
僚属定位
属于稀有僚属,国色药师定位,特点是罪状、灼伤和增伤。
何秀姑拥有两套技能组,出战时可在官府和宗府势力之间随意切换。
僚属技能
【官府VS宗府】技能分析
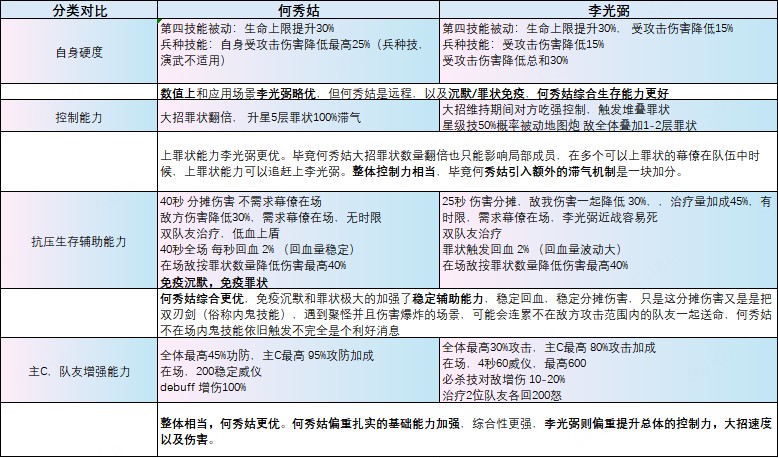
【何秀姑VS李光弼】技能分析
【总结】技能分析
官府阵营:
核心围绕“罪状”机制,主动技可翻倍罪状、残血回血加盾,还能封怒控场;被动提供全队威仪、减伤,同势力单药师时触发攻防递增+伤害分摊的“莲光”,同时放大敌方dot伤害,自身免控且压制敌方输出,适配持续作战队伍。
宗府阵营:
主动技聚焦友军增益,提升必杀技/法术伤害并补充怒气,加速技能循环;被动兼顾全队生存与反隐身,自身免控且给核心友军不可驱散护盾,通过灼伤叠加降低敌方技能伤害,同势力单药师时追加灼伤触发,适配爆发输出与灼伤体系。
装备搭配
宝玉属性推荐:生命。首选4生命宝玉。
装备选择:神鹿套装。
词条推荐:生命/免伤/回怒(可追加回怒)
阵容搭配
官府版
阵容:官府罪状沉默队
长孙无垢(官府)+李一桐+何秀姑(官府)+李善德+林动
核心逻辑:
以“罪状叠加+沉默控场+全队续航”为核心,形成“控-压-续航”闭环,适配持久战与多控制场景。
角色分工:
长孙无垢(官府):核心输出,联动何秀姑强化罪状机制,加速技能循环。
李一桐:核心副输出位,依托高攻、暴击属性,在敌方受罪状压制时打出高额伤害。
何秀姑(官府):功能辅助核心,“天罚其罪”翻倍罪状(宝玉必成)、罪状>5层封怒,“青莲俞华”残血回血加盾;被动提供全队威仪、减伤、攻防递增与dot伤害放大,适配罪状体系。
李善德+林动:回复续航承伤,同穿神鹿/玄龟套装,强化坦度与生存韧性,配合何秀姑伤害分摊降低减员风险。
宝玉装备:
长孙无垢:4攻击百分比+4飞蛟,词条攻/回怒/威仪;
李一桐:4攻击百分比+4虎啸,词条攻/暴击/爆伤。
何秀姑/李善德:4生命百分比+4神鹿,词条生命/免伤/回怒(可追加回怒)。
林动:4生命百分比+4玄龟(或2神鹿+2玄龟),词条生命/免伤。
宗府版
阵容:宗府火烧爆发队
长孙无垢(宗府)+李一桐+何秀姑(宗府)+李善德+林动
核心逻辑:
以“灼伤联动+爆发输出+快速循环”为核心,形成“增益-爆发-压制”闭环,适配速战速决场景。
角色分工:
长孙无垢(宗府):核心输出,阵营联动强化输出增益,补充怒气加速必杀技循环。
李一桐:核心输出副位,在何秀姑伤害加成与怒气补给下,配合灼伤打出爆发伤害。
何秀姑(宗府):爆发辅助核心,“玄垂荫敕”“九转莲生”提升友军必杀伤/法伤+补怒;被动提供抗暴盾、自身免控,灼伤叠降敌方伤害+概率追加触发。
李善德+林动:回复续航承伤,延续坦度配置,为爆发输出与灼伤联动争取时间。
宝玉装备:
与上方官府阵容一致。
长孙无垢、李一桐侧重输出与循环,何秀姑、李善德、林动聚焦生存与续航,适配爆发体系需求。
攻略文章为游戏网所有,未经允许不得转载。
游戏推荐
